摘要: 原標題:地方大學生源荒!大學掀起合并潮 近日,韓國教育部正式批準9所公辦大學合并為4所,并分別將于2026年3月和2027年3月啟動運行。這或將拉開韓國公
原標題:地方大學生源荒!大學掀起“合并潮”
近日,韓國教育部正式批準9所公辦大學合并為4所,并分別將于2026年3月和2027年3月啟動運行。這或將拉開韓國公辦大學史上最大規模的重組序幕。
大學“合并潮”背后是韓國新生人口下降引發的生源荒。而且從地區分布看,地方大學受沖擊最大。
發表于2023年的文章《我國出生人口變化對高等教育普及化發展的影響》指出,2035年以后,中國高等教育適齡人口的大幅減少將直接導致高校生源數量進入快速下跌區間。部分高校將因生源數量銳減面臨嚴峻的生存挑戰。

麥可思的相關研究也顯示,近年來高校所在地作為考生擇校的關鍵要素之一,變得愈發重要。
那么韓國地方大學此番批量合并,又能給我們的高校布局優化調整以哪些啟示?
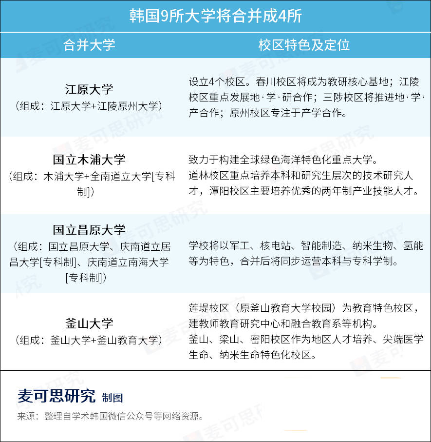
地方大學是“生源荒”重災區
近年來,隨著學齡人口減少,韓國大學正經歷一場前所未有的生存危機。招生難導致一批缺乏競爭力的大學紛紛倒閉。首爾大學社會發展研究所和韓國保健社會研究院聯合發布的《人口變動和未來展望》報告預計,2042年至2046年間,韓國國內大學數量將減少到190所。這意味著與2021年(385所)相比,將有一半的大學將消失。
受生源荒沖擊最大的高校通常有2個標簽。一是私立大學,由于學校辦學主要依賴學費收入,招生不足就難以維持其正常運轉。
二是地方大學,處于經濟欠發達地區受沖擊更大。
今年初發布的一項針對韓國190所大學4889個專業展開的聯合調查顯示,報名人數少于招生人數的未達標高校專業共有163個,其中162個都在非首都圈。而且離首爾越遠,招生不達標的地方大學就越多。即便是較容易就業的理工科專業,在地方大學招生依舊不理想。
為了應對“招生荒”帶來的生存危機,甚至有一批公辦地方大學申請更改校名,通過在校名前加“國立”二字強調其“國立大學”身份,提高知名度,吸引學生報考。
然而,一系列舉措似乎在招攬學生上并沒有取得顯著成效。在一些地方大學,即使新生入學后也有相當一部分人選擇退學,希望再復讀一年考到大城市的學校。根據《韓國時報》報道,過去5年間,韓國的國立大學共有超9萬名學生自愿退學。其中,非首都圈國立大學的退學人數(84521名)是首都圈(5499名)的15倍。
綜合多位專家學者的分析,韓國人口負增長與首都圈人口過度集中,地方大學在教育水平和學生滿意度方面的不足,以及非首都圈就業機會少,都是地方大學招生困難主要原因。而由此導致地方大學倒閉引發一系列連鎖效應,包括地方經濟增長放緩、人口流失加劇、企業招聘難等,讓地方更加留不住人才,從而形成惡性循環。
生源危機倒逼大學重組
為了應對地方大學不斷倒閉的難題,韓國推出了一項名為“全球性大學”計劃的財政支援項目。到2026年共選出30所非首都圈大學或聯盟,承諾5年內給予每處1000億韓元(約合5.3億元人民幣)的財政支持,以提升地方大學吸引力。
前文提到的9所將合并的大學,正是以合并為前提入選“全球性大學”計劃。
在短期內,增加財政支持當然能有效減緩大學的生存壓力。但從長期看,在少子化問題無法得到有效解決的情況下,提升大學的吸引力、解決生源問題,才是確保學校生存發展的關鍵。
我們也注意到,這些大學的合并不是簡單“并入”,而是有著長遠發展謀劃。
一是合并后每所大學對各校區都有獨特職能定位,或作為教研核心,或進行產業合作,或開展職業教育。這意味著各校區可以通過差異化定位實現資源優化配置。
二是各校區的辦學特色將直接與當地支柱產業需求深度綁定,服務地方經濟發展。
三是大學合并也推動了學科重組。撤銷重疊學科,增設前沿專業,讓學科發展從“大而全”轉向“小而精”。
也有專家建議,地方大學為了擴大生源還可以考慮推廣技術類專業,開發面向不同年齡段的職業教育課程,并適當放寬入學要求,以吸引更廣泛的學生群體。因為這類學生更有可能留在當地就業與發展,從而對地方的教育和經濟發展產生積極的循環推動作用。
研究顯示:
2035年高校生源將快速下跌
當下,我國連續多年新生人口數量下滑,令學前教育、基礎教育率先感受到了生源下降的寒意。一些地區的幼兒園、小學校已經出現大批合并、關停。隨著時間的推移,未來高校勢必也將面臨生源不足的問題。
發表于2023年的文章《我國出生人口變化對高等教育普及化發展的影響》指出,2032年我國高等教育適齡人口將出現增長拐點。但2035年以后,高等教育適齡人口的大幅減少將直接導致高校生源數量進入快速下跌區間。部分高校將因生源數量銳減面臨嚴峻的生存挑戰。
而且不同地區因為人口疏密不均,高校面臨的生源壓力也會有所差異。
比如麥可思研究統計各省人口出生峰值及2024年出生人口數據發現,各省出生人口峰值集中出現在2016年、2017年。此后大多省份的出生人口明顯下降,山東、湖南、湖北、安徽、吉林、河北、江西、福建等多個省份降幅超過50%。
尤為值得注意的是,目前多地高考招生人數已經超過了本省的出生人口數量。例如山東2024年高考共錄取81.9萬人,較該省出生人口數量多17萬人;湖南省2024年高考招生58.4萬人,多于出生人口(38.6萬)19.8萬人。
除了面臨嚴峻的出生人口下滑壓力,一些經濟欠發達地區還可能因為勞動力外流,常住人口下降導致生源萎縮更加嚴重。
在這種情況下,如果本地高校吸引力不足,就很可能陷入“本地生源少+外地生源不愿來”的雙重困境。
麥可思在相關研究中已經注意到,如今學校所在地的吸引力作為關鍵要素,正在變得越來越重要。
以報考受地區限制較少的考研擇校為例,《2025年中國本科生就業報告》數據顯示,2024屆讀研群體中,關注學校所在城市的比例(23%)相比前兩屆(2023屆:22%,2022屆:21%)有所上升,僅次于關注所學專業聲譽(24%),升至擇校關注因素的第二位。
面對未來日益激烈的生源競爭,這無疑也為本科、專科高校招生敲響警鐘。尤其對部分省份、地區來說,優化高校布局更需要未雨綢繆、提前行動。
四所公辦高校,兩兩合并招生
2024年11月,湖南省委全面深化改革委員會會議審議通過了《湖南省高等院校布局優化實施方案》,將實施“五個一批”重點任務,即“整合資源建設一批高水平大學、整合優化一批同質化高等院校、整合優化一批師范類高等院校、整合優化一批高等院校與科研院所資源、整合優化一批獨立學院資源”。
日前,湖南兩所高職發布2025年普通高校招生章程。根據湖南省人民政府對高校整合優化的決策部署:2025年,湖南鐵道職業技術學院和湖南鐵路科技職業技術學院將實行“一校”招生,招生校名為湖南鐵道職業技術學院。湖南商務職業技術學院和湖南外貿職業學院實行“一校”招生,招生校名為湖南商務職業技術學院。兩所高校辦學類型均為公辦。
近日,湖南省益陽市政府也明確提出,益陽市高校正在尋求通過整合資源合并等方式實現高水平發展。市委、市政府全力支持益陽高級技工學校整體并入湖南工藝美術職業學院籌建職業大學。
我國新一輪高校布局優化,正在徐徐拉開序幕……
















