摘要: 原標題:國家戰略剛需!4類專業,被嚴重低估! 今年高考季,與人工智能、智能制造、新能源、新材料等國家戰略急需領域相關專業,備受關注。 其實除
原標題:國家戰略剛需!4類專業,被嚴重低估!
今年高考季,與人工智能、智能制造、新能源、新材料等國家戰略急需領域相關專業,備受關注。
其實除了計算機類、電子信息類專業,還有諸多事關保障經濟社會穩定運行、增進民生福祉的領域,因服務國家重大戰略,專業人才需求旺盛。
近兩年在中辦、國辦印發的文件中,多個學科專業被點名支持開設,加強學科專業建設。
物流、供應鏈學科專業

近年來,智慧物流引領行業升級,企業對相關專業人才需求增加。《2025年中國本科生就業報告》數據顯示,2024屆物流管理與工程類專業本科生整體就業落實情況較好,平均月薪可達到6439元,高于全國本科平均水平(6199元);就業滿意度達到81%。
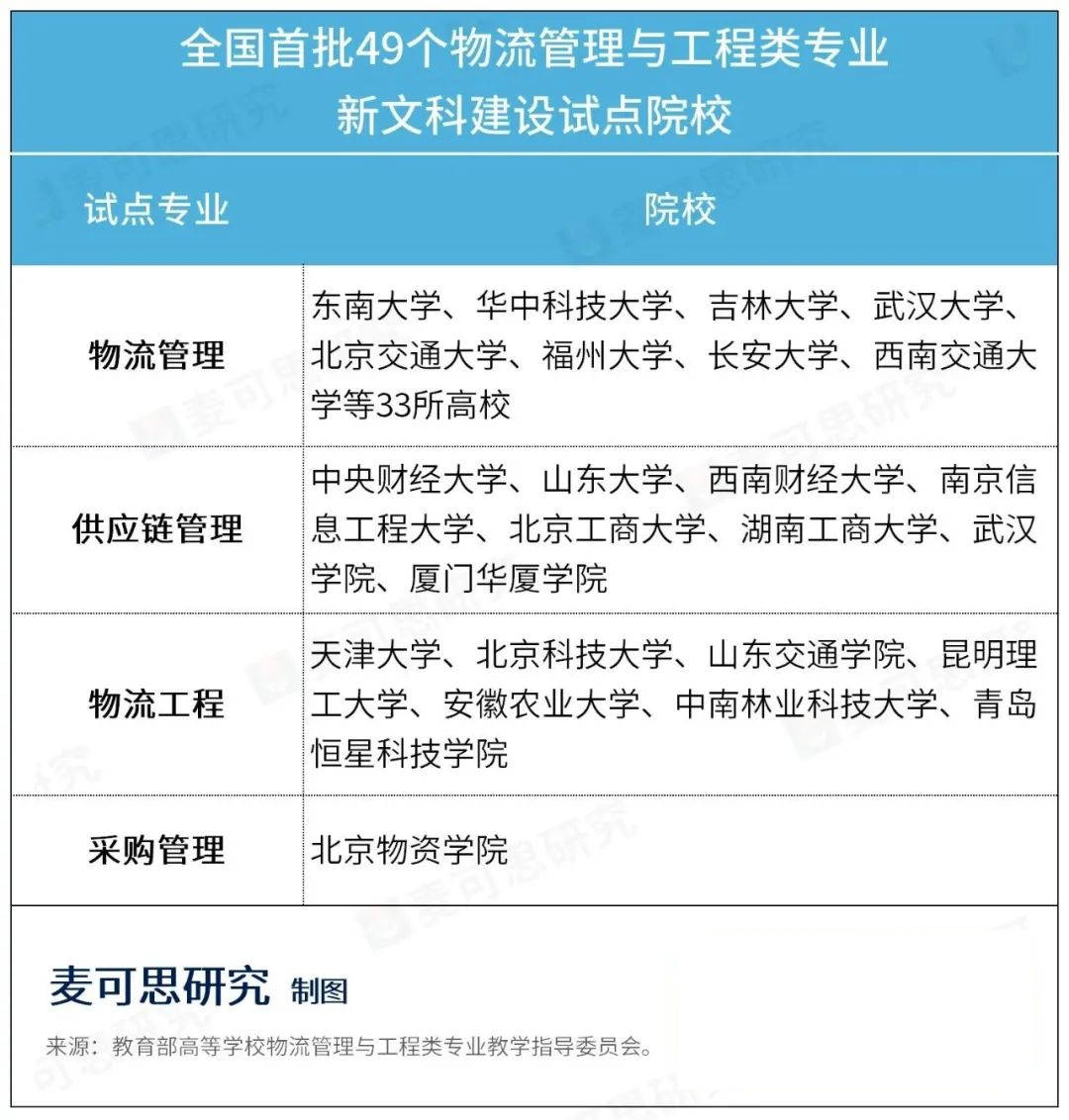
2024年底,中共中央辦公廳、國務院辦公廳印發《有效降低全社會物流成本行動方案》。在強化專業人才培養方面,提出要推動高等學校、職業學校加強物流、采購、供應鏈等相關學科專業建設。
目前我國高校開設的本科專業中,物流管理與工程類專業共有4個,即物流管理、物流工程、采購管理、供應鏈管理。
其中,物流管理專業培養規模較大,根據陽光高考網數據共有501所院校開設;每年畢業生規模在4——4.2萬人。供應鏈管理作為一門跨學科的新興專業,則是近幾年高校增設的熱門,近五年就有88所高校增設。
物流管理側重于物流操作和流程優化;而供應鏈管理則更注重從原材料采購到產品交付的全過程管理,涵蓋采購、生產、銷售等多個環節,更強調跨部門、跨企業的協同合作。
中央財經大學供應鏈管理專業是國家級一流本科專業建設點,也是教育部物流教指委第一批新文科建設點。專業培養方案按照工商管理學科進行設計,突出管理學與數學和計算科學的交叉融合,打造供應鏈金融、數據驅動的運營和供應鏈管理、綠色供應鏈等特色方向。
職業教育領域,物流類專業就業落實情況也整體較好,薪資較高。2024屆物流類專業高職生月收入5061元,高于高職平均水平(4775元)。而且從薪資增速來看,與2022屆(4767元)相比,物流類整體專業整體較高(6.2%),這可能與現代物流快速發展有關。
與物流直接相關的職業本科專業有物流工程技術、現代物流管理、供應鏈管理;高職專業則更多,并且從專業名稱上看,專業人才培養更加垂直、細分,譬如包括物流工程技術、現代物流管理、航空物流管理、鐵路物流管理、冷鏈物流技術與管理、港口物流管理、工程物流管理、采購與供應管理、智能物流技術、供應鏈運營、政府采購管理等。
應急管理學科專業
2024年9月,中共中央辦公廳、國務院辦公廳印發《關于進一步提升基層應急管理能力的意見》,明確提出支持有條件的高校、職業學校開設應急管理相關學科專業,加強對基層應急管理人員的專業培訓。
近年來,隨著國家對加強高校應急管理人才培養的支持力度加大,一批與此相關的新專業出現在本科專業目錄中。
應急技術與管理專業于2019年正式增設,遼寧工程技術大學、太原理工大學是率先設置該專業的院校;2020年3月,經教育部審批,武漢理工大學設立了全國首個應急管理本科專業。2021年,應急裝備技術與工程列入普通高等學校本科專業目錄的新專業名單,現有中國消防救援學院等6所高校開設。
三個專業名稱聽起來相近,但培養目標有很大不同。應急管理側重于管理理論與實踐能力的培養,學生畢業后將獲得管理學學位。應急技術與管理更加注重技術應用與實踐,畢業生將被授予工學學位。應急裝備技術與工程培養從事應急裝備系統的設計與開發、信息處理以及安全應急系統的管理等工作的高級應用型工程技術人才。
今年教育部更新發布《普通高等學校本科專業目錄(2025年)》,在增列29種新專業中又加入了智慧應急專業。防災科技學院成為全國首個設立該本科專業的高校。該專業深度融合應急管理和計算機科學與技術等多學科專業知識,為實現應急管理事業現代化、科學化、專業化和智慧化提供人才支撐。
職業教育領域,職業本科設有應急管理專業,高職設置有應急救援技術專業。根據《2025年中國高職生就業報告》數據,應急救援技術專業進入《河南省重點產業對應職業教育緊缺專業設置指導目錄》,河南省2025年布點數達到22個。
食品科技學科專業
2024年9月,國務院辦公廳發布的《關于踐行大食物觀 構建多元化食物供給體系的意見》,部署了14項任務。在“加強食物開發基礎研究”任務中提出,支持農業科技人才培養計劃向食物科技領域傾斜,加強相關學科專業建設。
其實早在2022年教育部印發《新農科人才培養引導性專業指南》,引導高校加快布局建設12個新農科專業中,就包括面向糧食安全的生物育種科學、生物育種技術,以及面向營養與健康領域的食品營養與健康等專業。
目前開設數量最多的是食品營養與健康專業,培養能夠在食品營養與健康領域開展科學研究、技術創新、健康管理、功能食品開發、營養科普宣傳、營養健康大數據分析利用、政策咨詢等工作的復合型人才。自西北農林科技大學首次設立以來,截至目前已有84所高校增設,它也是近年來高校增設的熱門專業。
生物育種科學為2021年設立的新專業,面向保障國家糧食安全以及促進農業高質量發展的戰略需求,著力解決優異品種創制的關鍵科學與“卡脖子”技術問題,截至目前已有中國農業大學、浙江大學、西南大學等22所高校開設。
生物育種技術專業2024年正式納入本科專業目錄,已有北京農學院、大連海洋大學、新疆農業大學等7所高校設置了該專業。
服務貿易學科專業
近年來隨著服務貿易的快速增長,相關行業對高質量、國際化人才的需求也日益增強。中國服務貿易協會副會長兼秘書長仲澤宇曾表示,如何培養高端、專業服務貿易人才是當前擺在教育部門面前的問題。
2024年8月印發的《國務院辦公廳關于以高水平開放推動服務貿易高質量發展的意見》提出,要加快推進服務貿易數字化、智能化、綠色化進程,支持高校加強服務貿易相關學科專業建設。
從近些年各高校的專業調整情況看,跨境電子商務成為高校爭相增設的專業,近五年已有119所高校開設。
跨境電子商務涉及商流、信息流、物流、資金運作等多方面。有別于“傳統的”電子商務專業,跨境電子商務專業著重培養學生的國際視野、外語應用能力和跨境電商的管理能力。
中國傳媒大學跨境電子商務專業依托學校在跨文化管理與傳播、信息技術、新媒體等領域的深厚底蘊,開設包含小語種、直播短視頻運營、影像剪輯等在內的獨具傳媒特色的課程,并且緊密關注人工智能在跨境電子商務領域的應用,引入商務智能、大數據分析等相關課程,培養出適應跨境電商行業快速發展的高素質復合型人才。
山東財經大學是山東省首批設置“跨境電子商務”專業的高校。學校專業人才培養中注重“數智賦能”,突出“外語能力+”,突出實踐,提升雙創能力。在培養特色上,專注于高水平數字貿易類人才培養,專注于跨境電商經濟管理方向,以社會需求為導向,構建“政產學研”四元一體人才培養新模式。
中國服務貿易協會副會長兼秘書長仲澤宇曾表示,以知識密集型、技術密集型、高附加值和數據、數字為主要內容與載體的服務貿易是未來發展的方向。“文理融合”“商理融合”“技術+商業”是服務貿易人才培養的大勢所趨。
















