摘要: 原標題:4月教育行業融資報告出爐:17家企業共融資6.63億元 職業教育活躍依舊 2022 年 4 月教育行業共發生了 17 起融資事件,共融資 6.63 億元,其中最大的
原標題:4月教育行業融資報告出爐:17家企業共融資6.63億元 職業教育活躍依舊
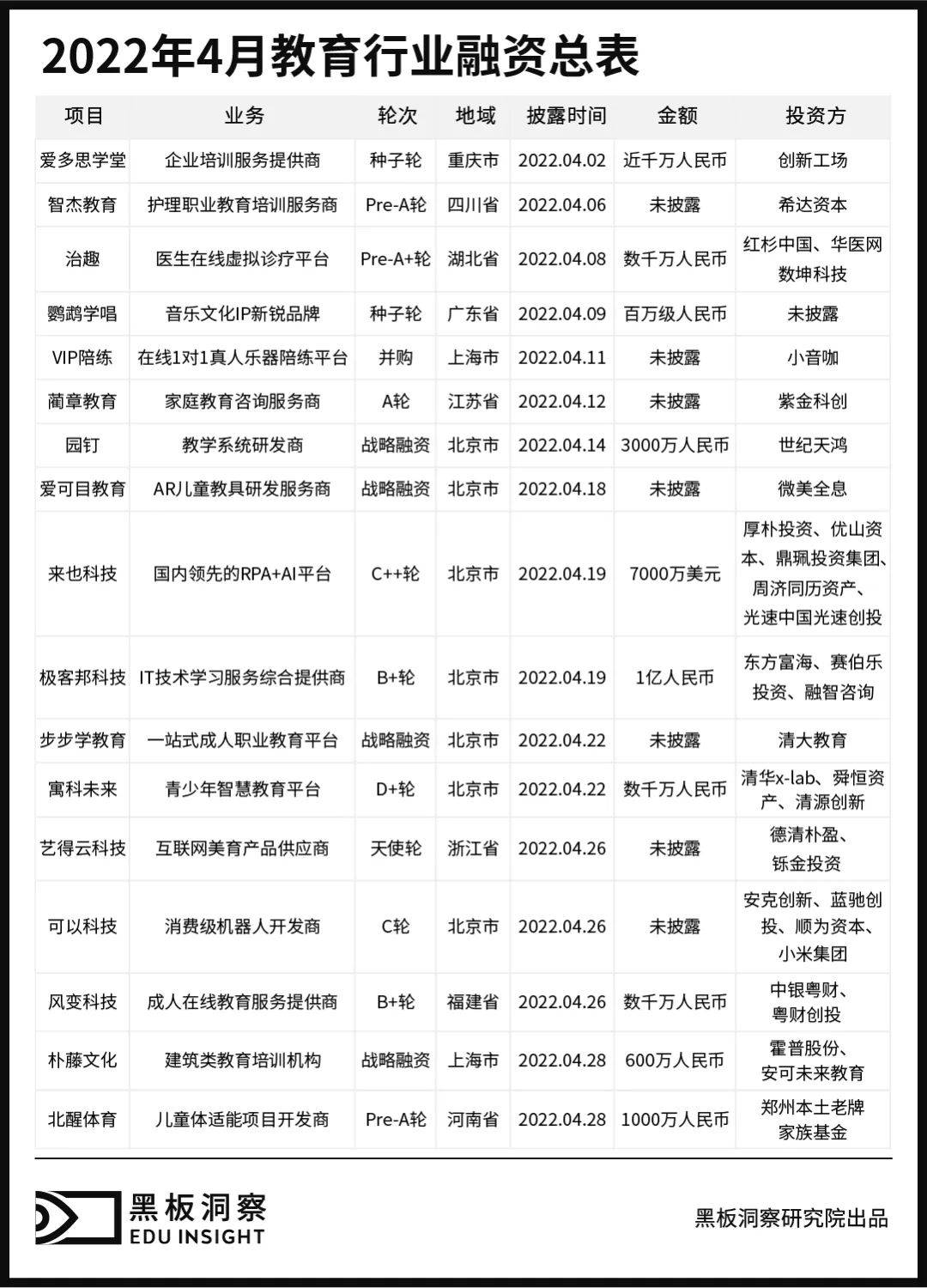
2022 年 4 月教育行業共發生了 17 起融資事件,共融資 6.63 億元,其中最大的一筆融資金額有 7000 萬美元,為來也科技獲得的 C++ 輪融資。
與去年同期相比,融資總金額減少 8.30%,融資事件數量同比減少 19.05%。與上月相比,融資總金額增長 5.91%,融資事件數同比增加 30.77%。教育行業總體融資情況持續小幅回升。
(注:按照慣例未披露融資額的事件未統計金額。為了方便統計,我們對金額按照取中間數值的規則來計算——數百萬融資取300萬來計算;數千萬融資取3000萬來計算;另外,保守起見,近千萬融資我們取600萬來計算,近千萬美元則取600萬美元即3600萬人民幣來計算;千萬級指1000萬;近億元指6000萬;上億元指的是1億元。附:融資時間以媒體披露時間計算)
01 融資輪次

從數據來看,4 月融資輪次中,戰略融資以 4 起的數量占比 23.53%,位居融資輪次第一名。種子輪、Pre-A 輪、B+ 輪各發生 2 起融資;天使輪、Pre-A+ 輪、A 輪、C 輪等其余輪次融資各發生 1 起,均占比 5.88%。其中還發生一起并購事件,即小音咖收購 VIP 陪練。4 月融資輪次中,后期融資數略高于早期,占比 58.82%。
02 地域分布

從地域分布上看,4 月融資地域分布依舊以北京為主,發生 7 起融資事件,占比高達 41.18%。上海發生 2 起融資事件,占比 11.76%。廣東、河南、湖北、江蘇、重慶、福建、四川、浙江各發生 1 起。
03 融資體量

與上月相比,3 月融資總金額增加了約 3700 萬人民幣,已持續兩月有所上升。4 月的融資事件金額中,融資體量在百萬級的有 3 起,占比 17.65%;千萬級體量的有 5 起,占比 29.41%;上億元的有 2 起,占比 11.76%。其中未披露融資事件數 7 起。
2 起上億元融資中,分別為來也科技獲得的由厚樸投資、優山資本、鼎珮投資集團、周濟同歷資產、光速中國、光速創投參投的 7000 萬美元 C++ 輪融資,極客邦科技獲得的由東方富海、賽伯樂投資、融智咨詢參投的 1 億人民幣 B+ 輪。2 起上億元體量的融資總金額占 4 月總金額 78.43%。
04 細分領域

4 月融資事件細分領域中,職業教育融資數量為 7 起,居于細分領域榜首;素質教育以 5 起的數額排在第二位;智慧教育以 3 起的數額排在第三位。企業服務領域發生 2 起融資事件。其中,藺章教育業務涉及家庭教育、幼兒園至中小學課后托管、留學服務等方面。
企業服務賽道融資金額占據各細分領域榜首,在總金額 6.63 億的數據中貢獻了 4.5 億人民幣的金額,占 4 月融資總金額的 67.87%。該賽道內數額最大的一筆融資同時也是本月發生數額最大的融資,即來也科技獲得厚樸投資、優山資本等投資機構參投的 C++ 輪融資
與此同時,職業教育賽道融資金額為 1.72 億元,占總金額的 25.94%,主要為極客邦科技獲得的 1 億人民幣 B+ 輪。智慧教育賽道融資金額為 0.3 億元,占總金額的 4.52%,主要為寓科未來獲得的數千萬人民幣 D+ 輪融資。素質教育賽道融資金額為 0.11 億元,占總金額的 1.66%。
05 附總表

結語
總體來看,盡管本月過億大額融資事件較上月有所減少,但融資總金額總體有小幅提升,增加了 5.91%。智慧教育賽道開始有所表現。另外,在 4 月中,教育行業各賽道共有十余家企業有新動作,或拓展業務、或發布全新產品、或兩兩達成戰略合作助力所在領域發展。無論是同力協契,還是獨自尋求破局,教育企業向外界不斷展現試錯的勇氣和持續發展的決心。
原標題:知乎職業教育2023Q3營收1.45億元,同比增長85.6%,大模型應用驅動業務創
資本2023-11-30 11:18:50

















